Skip to content ↓

Staff Structure

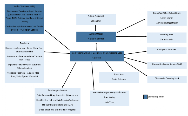
The image below shows how our staff team is organised.